Objective
Peripheral T-cell lymphoma (PTCL) is a highly heterogeneous group of mature T-cell malignancies. Owing to its complex clinicopathological characteristics and diagnostic difficulties, the underlying molecular mechanism leading to the high invasiveness and rapid progression remains significantly unidentified. The efficacy of current first-line treatment is dismal, novel agents and therapeutic strategies are urgently needed to improve the prognosis of PTCL patients, especially for relapsed/refractory (RR) ones. Recent studies have indicated a close association between the cGAS-STING pathway and tumor promotion, which may provide new therapeutic targets. Herein, we investigated the role of the cGAS-STING pathway and its underlying mechanism in PTCL progression.
Methods
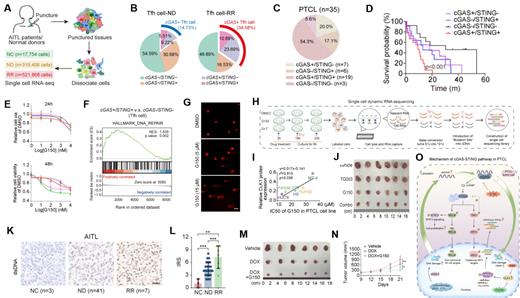
Firstly, we conducted single-cell RNA sequencing (scRNA-seq) to examine cellular identity and investigate the expression heterogeneity of cGAS-STING pathway. The cGAS-STING pathway score (CSPS) was calculated based on the expression of seven marker genes of this pathway. Immunofluorescence was performed to detect cGAS and STING expression in PTCL tissue microarray containing 35 PTCL samples and 8 normal lymph node biopsies. To assess the tumor-killing activity of cGAS-STING pathway inhibitors, here we tested five drugs including cGAS inhibitors G150 and G140, STING inhibitor H151, TANK binding kinase-1 (TBK1) inhibitor TBK1/Ikkε-IN-5 and signal transducer and activator of transcription 3 (STAT3) inhibitor Stattic. Protein mass spectrometry was used to evaluate the protein changes in PTCL cell lines after G150 treatment. Next, we established a xenograft model to test the anti-tumor effect of G150 and TG003 (an inhibitor of CLK1) single-agent or combination therapy in vivo. Furthermore, we applied single-cell dynamic RNA sequencing to investigate the mechanism on the synergistic effect of TG003 and G150 in inhibition of cell proliferation. CCK8 and flow cytometric analysis were performed to detected the cellular viability and the apoptotic rate with the drug combination compared with single-drug treatment.
Results
scRNA-seq and showed the cGAS-STING pathway was overexpressed in PTCL with high heterogeneity and could be used as a prognostic marke (Fig. A-D). cGAS expression was positively correlated with DNA repair. cGAS inhibition effectively suppressed tumor growth via cGAS-STING-RELB-STAT3 signaling pathway and impairing DNA damage repair in PTCL. G150 treatment led to a concentration-dependent DNA damage (Fig. E-G). Moreover, single-cell dynamic RNA sequencing revealed that TG003 functions through inducing the reduction of proliferation-related nascent RNAs on the basis of G150 treatment (Fig. H,I). CLK1 played a critical role in the survival of residual tumor cells after treatment with cGAS inhibitors, and CLK1 suppression could enhance the sensitivity to cGAS inhibitors (Fig. J). In first-line therapy, chemotherapy-induced DNA damage activated the cGAS-STING pathway, which may ultimately lead to relapse or progression. cGAS inhibitors could synergize with chemotherapeutic agents in tumor killing (Fig. K-N). Fig. O summarized the oncogenic role of cGAS-STING pathway and the interaction between Tfh cells and B cells in AITL.
Conclusion
Herein, we demonstrated for the first time that the activated cGAS-STING pathway plays an oncogenic role in PTCL progression, in part by enhancing DNA repair and proliferation, which may also trigger chemotherapy resistance and ultimate relapse. CLK1 may serve as an indicator for the sensitivity to cGAS inhibitors. This may partly unveil the deficiency of first-line therapy and lay foundation for clinical application of cGAS-STING pathway-associated inhibitors.
Disclosures
No relevant conflicts of interest to declare.